HIGHLIGHTS:
Getting back into production somewhat, but ran into a lot of technical problems I needed to solve. I also have taken advantage of relatively good weather to get some outdoor tasks done.
LUNATICS PRODUCTION:
Revised the mech animation in SF4 “Staging” sequence. I had some inappropriate easing set, and I changed it to linear, as well as making a few tweaks to the animation curves.
Discovered that these sequences are broken by the “New Depsgraph”, so they must be rendered without it.
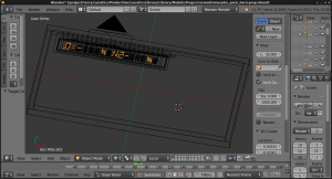
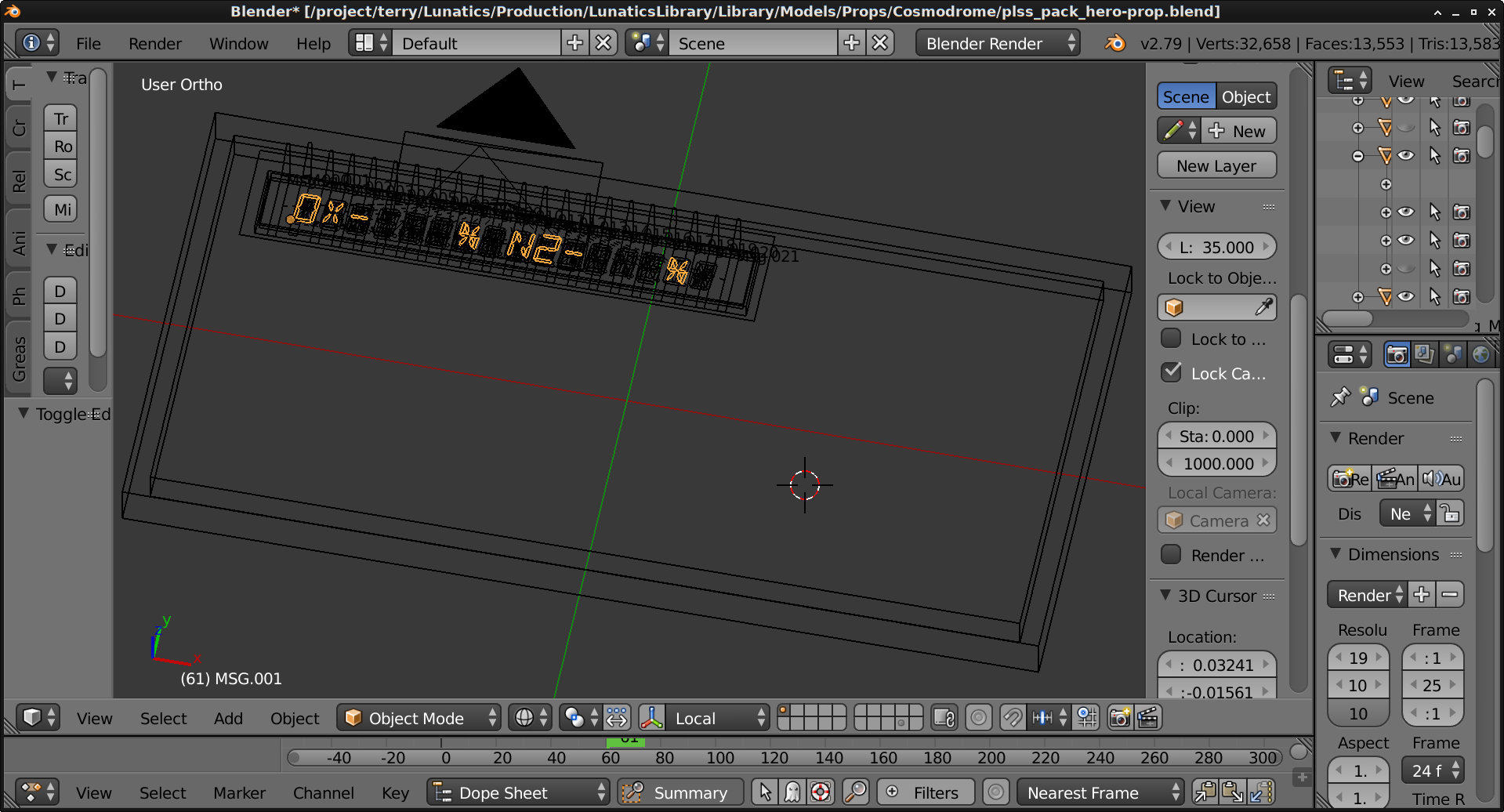
Started on the control pad for the PLSS. Created a couple of the messages for it to display, but haven’t quite decided what I want.
Revised the structure of the SF Seq edits, to factor the shots out into separate files. I moved the launch view to mission control composite to one of these.
OTHER PRODUCTION:
Recorded lines for Morevna Project’s “Pepper & Carrot”, episode 3, with Ariel.
Transcribed the lines for the “Down the Rabbit Hole” short video, in preparation for re-filming it with Ariel.
Some more experimental work with the MidJourney AI art generator.
IT HARDWARE:
Followed up on the RMA process for the large Philips monitor and got approval. Still haven’t mailed it, though.
Made space and set the disk duplicator up on my desk. This will be a good location for it for experimental work. But it will be a challenge to keep the space clean.
CONSTRUCTION:
Purchased lumber and started cutting for the back steps. We did this at night with the work lights, and I taught my kids to use the table saw and cut the required boards. Got a little bogged down when I realized I had bought 5-step risers instead of the 4-step. This is probably fine for the back steps, though (perhaps better?).
HOUSEHOLD:
Put the blue Prius in the body shop for repair of the door. Have not heard back from them, yet.
August Summary

Well, I started several technical articles this month, though I haven’t finished any of them. I did begin documenting the SVN -> Git -> Git LFS -> Gitea migration of my project data. So those are still in process. I hope to get some of that finished in September.
I also started on a New-User Site Guide, although it kind of deflected into a project history. So I renamed that draft, and started a new New-User Site Guide. But then that became a New-Contributor Guide, and then a Guide to the Profit-Sharing concept, which gave me a really good idea of how to actually create the spread sheet to compute that. I had been struggling with that design, before. But I haven’t actually created that yet, either.
Production Warm-Up
I DID get to doing some production work on “Lunatics!” though. I started working on the control panel for the Portable Life Support System (PLSS) pack, that I had decided to add to the “Suiting Up” sequence. Here, I’m creating the messages to display during the sequence.

And I applied some animation fixes to the mech files for the Soyuz “Staging” sequence. I had used “easing” before, where linear animation was more appropriate. So I fixed that. This distinction doesn’t really show up in a still image, but this is from the shot with the most noticeable fault (now fixed):

In the process, I also discovered that this shot doesn’t work correctly with the “New Depsgraph” in Blender 2.79, so I needed to render these using the (regular) “Old Depsgraph”.
I’ve been improving my skills with Kdenlive’s “Rotoscoping” effect, and I’ve been working on a composited transition in the “Soyuz Flight” sequence using this:
AI Art Experiments
I also continued with a few more experiments with generating art elements in MidJourney and then creating things with them. Including this experimental shot in which I used only MidJourney and effects in Kdenlive to create an animation:

As animation, even in this limited form, it was pretty weak, but it was interesting to see how much I could do with only the tools Kdenlive provides. I think to do it properly, though, I’d probably do a 2D animation like this with Blender. The wave effect worked very well to move the ocean water, but it was a poor substitute for rigging and moving the limbs on the characters. I might re-do it in Blender to see if I can make it look better, but it’s more of a demo than art.
Filesystem Troubles
On a less-encouraging note, I had some problems with my project hard drive storage towards the end of this month. As you may recall, back in late 2020, I had a failure of the drive I was storing my project files on (imaginatively-named “/project”, which includes “Lunatics!” data), and on a suggestion, replaced with a BTRFS file system.
BTRFS is pretty different, and requires some specialized maintenance, although it can do some neat tricks, like make snapshot backups and duplicate data across multiple disks for redundancy. However, I never spent the time to learn how to manage it properly, and I left it pretty much unmaintained from then until this month.
About the middle of the month, I shutdown and restarted my computer, and I noticed that the /project drive was taking longer than normal to mount. This raised my hackles a bit, and I decided I probably needed to finally get around to learning how to maintain a BTRFS filesystem.
I started in on that, but then I had an unexplained crash of my computer. I still don’t really know why it happened. The screen flipped into a “static” mode with the video data all scrambled; then I tried to switch to a virtual terminal; then when that didn’t work, I tried logging in remotely from another computer, only to discover that it wasn’t responding to the network either. I finally just turned it off at the power switch.
When I restarted, the BTRFS filesystem would no longer mount. I started running diagnostics after that. I also realized that I didn’t have enough space on my backup drive to recover data to, so I had to do a lot of file management to make room for it (I can strongly recommend “Filelight” for analyzing stored data, which is a big help with file management. The lead picture is a screen capture of it).
After that, I was able to follow some guides to mount the system readonly, in a recovery mode, and copy my data.
Once that was safe, I started investigating the configuration of my BTRFS, and also researching online and in the man pages for information on how to set up BTRFS as I had originally intended.
As I write this, I am still working on that project. I ran a “rescue” operation on the system, and then started a scrub, which is finding a lot of checksum errors on one of the two drives and correcting them.
New Configuration with Subvolumes and Snapshots
I am finishing up this month by converting the /project drive over to a new arrangement, taking advantage of the “subvolumes” and “snapshots” features of BTRFS (snapshots are made from a single subvolume).
Subvolumes work a lot like filesystem mounts on Linux. So if you snapshot a subvolume from a BTRFS filesystem, you will only get the things stored in that subvolume, NOT including the contents of any subvolumes mounted under it.
This allows me to have one catch-all subvolume at a higher level in the file tree, with ones further down to eliminate subdirectories and put them on a separate backup schedule.
That would appear to be an excellent way to deal with things like my “Renders” directory, that has lots of generated data, and keep it separate from my source files (which can’t be regenerated automatically).
As I understand it, with this configuration, snapshots of ‘terry’ will not contain Lunatics or Renders content, but only the other regular folder content in that subvolume. Snapshots of ‘lunatics’ will have the regular folders under ‘Lunatics’, but not the ‘Renders’ subvolume.
This will allow me to keep the large projects separate, while the smaller ones are pooled, which I think is a good arrangement.
Of course, the backups will also eventually be stored off-line on either durable M-Disc optical media or offline 3.5″ hard disks (not quite as durable, but still should be long-lasting).
This should cover both the “oops, I didn’t mean to delete those files” and the “uh-oh, I don’t like the sound that hard drive is making” types of recovery scenarios.
I’m either going to create a cron script to make snapshots of my “Lunatics” directory, or I’m just going to make it part of my worklog process. The advantage to the later is to synchronize it better with my work schedule, which is somewhat uneven. But I think I might be able to choose a good time for the cron job that would be unlikely to overlap my work hours. Ideally, the snapshots would be of the state between workdays, rather than the middle of one. That way, the worklog provides a guide to which snapshot I need to look in to find the files I was working on.
There is, also, of course, another form of backup and file-recovery off-site on the Gitea server.
Operating System Concerns
It is increasingly clear that Ubuntu Studio (dragged along by Ubuntu) is migrating from an APT-based distribution to a Snap-based distribution, particularly for end-user applications, and I despise the Snap format in general, and its sandboxed application model in particular.
I have therefore spent some time this month looking into alternative multimedia platforms for the future (probably next year?), in lieu of upgrading to Ubuntu Studio 22.
The obvious alternatives for me are:
A very popular option for artists. My only real qualm is that I don’t want to switch to the RPM package management system. Also not sure which of the two to start with. I might go with the audio-focused distribution, since the visual apps are easier for me to install on my own, while audio tends to be a problem. Or perhaps the two can be combined?
Debian Stable + XFCE + Custom Installations
Simply return to the mother distribution, and build what I need myself. Simple in concept and I’d get to stick with my preferred APT system. But probably a lot of work to keep up with (why I switched to Ubuntu Studio in the first place).
A recent discovery. This is a multimedia Linux distribution built on a Debian/APT base, using the Enlightenment desktop, which looks like it might be close enough to my current setup. Looked like a really good option, except…
The unfortunate part is that the last update seems to have been in 2019 — which is older than the Ubuntu Studio 20.04 which I’m currently using, so it’s not clear that it would be an upgrade.
Less obvious:
I would never have guessed this would be an option, but a pretty good case was made by a BSD user, based on the availability of very recent multimedia packages. It’s worth testing.
Of course, this means a whole new packaging system and switching to Unix, rather than Linux, which I know from experience comes with a lot of little surprises in system administration.
Any such upgrade will likely happen next year, and hopefully after I get Episode 1 released, so I’ll come back to this problem later.
Other Stuff
It’s been a fairly busy month for me on household items: a couple of car repairs to organize, new schedules with two of our offspring returning to college, as well as Rosalyn’s teaching schedule. I’ve also been getting some long-neglected medical issues seen to (nothing serious, but annoying). And we are doing some remodeling projects, while the weather allows. So that all cuts into my time, some, and I expect more of that in September.
Production Goals for September
My immediate goals haven’t changed much: I still want to get the PLSS pack detailed and then finish up the “Suiting Up” shots. I plan to reorganize more of the file tree so that most shots have a Kdenlive project file to convert them from PNG streams to video for an easier editing workflow (I probably won’t do that with the heavily-intercut “multicam” shots, such as the Press Conference).
I also plan to rework the “Train” sequence to isolate the exterior “mech” shots from the interior “character animation” shots. This will conform these old shots to my later process, as well as allowing me to fix some animation problems and re-render them at full-HD resolution (they’re currently at 1280×720).
I don’t have specific goals past that point for September, but we’ll see how it goes. There is more character animation to add in “Suiting Up” and “Soyuz Flight” sequences, as well as the “mission control” part of the “Launch” sequence.
Selected Comments
Andrew Pam
I use “Snapper” from http://snapper.io/ (the package name is just “snapper”) to manage my BTRFS snapshots. It has a lot of useful features.
Lunatics Project
Ran the smartctl utility on these drives. The two on the BTRFS partition seem to be fairly healthy. But I did find one of my drives lists power-on hours of almost 11 years. I understand the expected design life is 5 years? Still seems okay, though. I’m using that one as a scratch drive, though, so it’s not too critical.
Pictures from August
MidJourney Renders
Variations on an old prompt, with the newer algorithm:
![]() |
![]() |
![]() |
![]() |
Trying to evoke sea-floor vent life, like we might find on Europa or Enceladus:
![]() |
![]() |
![]() |
![]() |
![]() |
![]() |
![]() |
![]() |
![]() |
![]() |
![]() |
![]() |
![]() |
![]() |
Revisiting the clothing market renders, with updated algorithm:
![]() |
![]() |
![]() |
![]() |
![]() |
![]() |
Various women walking on a beach / portraits. Was trying to get better faces, using “portrait”, but it takes it pretty literally:
![]() |
![]() |
![]() |
![]() |
![]() |
![]() |
![]() |
![]() |
![]() |
![]() |
Landscapes for background banners:
![]() |
![]() |
![]() |
![]() |
![]() |
![]() |
Alien Beach Debris Animation Project
This was a demo project I did to try creating an animated scene using MidJourney generated elements, combine directly in Kdenlive, with effects-based animation (no Blender armature or cutout animation). I wasn’t thoroughly happy with the outcome — I think it makes it clear that it would be better to do this kind of animation in Blender, for the most part. On the other hand, the ocean wave motion distortion worked pretty well.
Beach / Landscapes:
![]() |
![]() |
![]() |
![]() |
![]() |
![]() |
![]() |
Beach figures:
![]() |
![]() |
![]() |
![]() |
![]() |
Beetle / Machine:
![]() |
![]() |
||
![]() |
![]() |
![]() |
![]() |
![]() |
![]() |
![]() |
![]() |
Balloons:
![]() |
![]() |
![]() |
Selected Photos
![]() |
![]() |
![]() |
![]() |
![]() |
![]() |
![]() |
![]() |
![]() |
![]() |
![]() |
![]() |
![]() |
![]() |
![]() |
![]() |
![]() |
![]() |
![]() |
![]() |
![]() |
![]() |
![]() |
![]() |
![]() |





























































































